بعكس الإلكترونيك التناظرية التي تتعامل مع الإشارات المتصلة عبر الزمن، الإلكترونيك الرقمية هي فرع من الإلكترونيك يتعامل مع الإشارات التي تكون على شكل قيم منفصلة. تعتمد الإلكترونيك الرقمية ترقيما مختلفا عن الترقيم العشري المعروف، مثل الترقيم الثنائي، بمعنى أن كل وحدة أو خلية أو إشارة تأخذ إحدى القيمتين 0 أو 1
يمكن استعمال ترقيم مختلف مثل الترقيم الثماني أو سدس عشاري في الوحدات الرقمية. الوحدات الرقمية التي تحتفظ بعناوين خلايا الذاكرة مثلا تستعمل الترقيم سدس عشاري أو ترقيما أعلى لأن ذلك يمكنها من تشفير عدد أكبر من خلايا الذاكرة باستعمال مساحة أقل من الذاكرة الداخلية للوحدة الرقمية
الترقيم الثنائي
الترقيم العشري هو الترقيم الذي نعرفه و الذي يعتمد على الأرقام من 0 إلى 9. أما الترقيم الثنائي فهو يتكون من حالتين فقط لكل وحدة، إما حالة موجبة “صحيحة” أو حالة سالبة “خاطئة”، نرمز لكل حالة بالرقمين 0 و 1
أمثلة

الرقم 2 في الترقيم العشري يكتب على الشكل

أما في الترقيم الثنائي فيكتب على الشكل

بالنسبة للترقيم السدس عشاري، تعتمد نفس أرقام الترقيم العشري مع تعويض الأرقام من 10 إلى 15 بالأحرف اللاتينية
A, B, C, D, E, F
جدول الحقيقة
إذا اعتبرنا الكلمتين “أ” و “ب” و النتيجة “ج”. جدول الحقيقة في الإلكترونيك الرقمية هي مجموع القيم التي يمكن أن تأخذها الكلمات “أ” و “ب” و “ج
يتم نظم تلك القيم بتطبيق عملية الحساب المطلوبة على الكلمتين “أ” و “ب” و تسجيل النتيجة في الكلمة “ج
مثال : جدول الحقيقة (“أ” و “ب”)
ج” تكون موجبة فقط عندما تكون “أ” و “ب” موجبتين معا”

العمليات الحسابية
الجمع
مثال


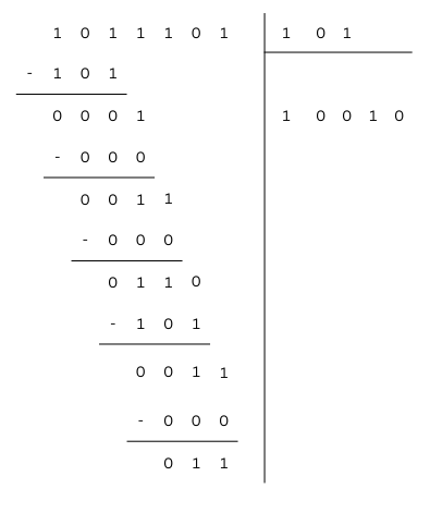
الطرح
مثال


الضرب


القسمة

عمليات الحساب التقليدية
يمكن الرجوع إلى عمليات الحساب التقليدية في الموضوع التالي : دائرة منطقية
أمثلة عملية
Multiplexer
أو المضاعف يستقبل إشارات متعددة عبر عدة مداخل و يقوم بتوجيهها إلى مخرج وحيد باستخدام إشارات تحكم

جدول الحقيقة لمضاعف بمدخلين و إشارة تحكم واحدة هو كالتالي

يمكن أيضا كتابته كالتالي

يمتلك المضاعف (
) 8 مداخل، مخرج واحد، و 3 مداخل تحكم

Decoder
مفكك التشفير هو وحدة رقمية تمتلك
من المداخل و
مخرج
يمكن فقط لمخرج واحد أن يكون مشغلا لكل توليفة من المداخل

جدول الحقيقة لمفكك التشفير 2-4

Adder
جدول الحقيقة لعملية الإضافة لعددين من 1 بيت هو كالتالي

بالرجوع لجدول الحقيقة يمكن كتابة كل من المجموع و خارج الاحتفاظ على الشكل التالي


المفردات التقنية و مرادفاتها بالإنجليزية
Analog Electronics
الإلكترونيك التناظرية
Digital Electronics
الإلكترونيك الرقمية
Binary Numbering
الترقيم الثنائي
Truth Table
جدول الحقيقة